- [ 索引號 ]
-
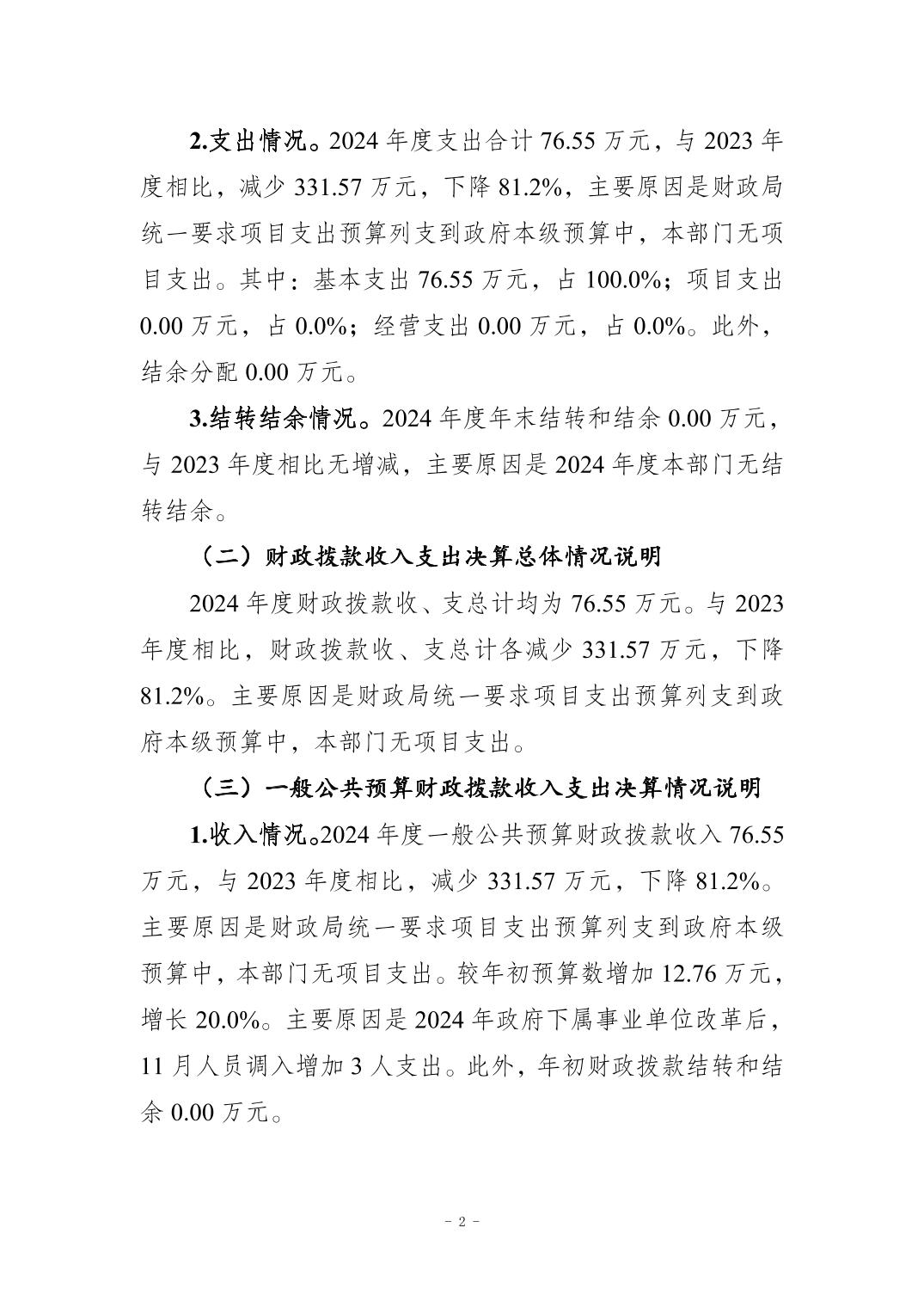
11500105742894023H/2025-00030
- [ 發文字號 ]
-
- [ 主題分類 ]
-
財政、金融、審計
- [ 體裁分類 ]
-
財政
- [ 發布機構 ]
-
江北區五寶鎮
- [ 有效性 ]
- [ 成文日期 ]
-
2025-11-03
- [ 發布日期 ]
-
2025-11-03
重慶市江北區五寶鎮村鎮建設服務中心2024年度單位決算情況說明
日期:2025-11-03
大
中
小

語音播報
語音合成中,請耐心等待...

進入播報模式

退出播報模式
15133267
重慶市江北區五寶鎮村鎮建設服務中心2024年度單位決算情況說明
298672
決算
20
2025-11-03