- [ 索引號 ]
-
115001057398392340/2024-00003
- [ 發文字號 ]
-
- [ 主題分類 ]
-
財政
- [ 體裁分類 ]
-
財政預算、決算
- [ 發布機構 ]
-
江北區復盛鎮
- [ 有效性 ]
- [ 成文日期 ]
-
2024-03-12
- [ 發布日期 ]
-
2024-03-12
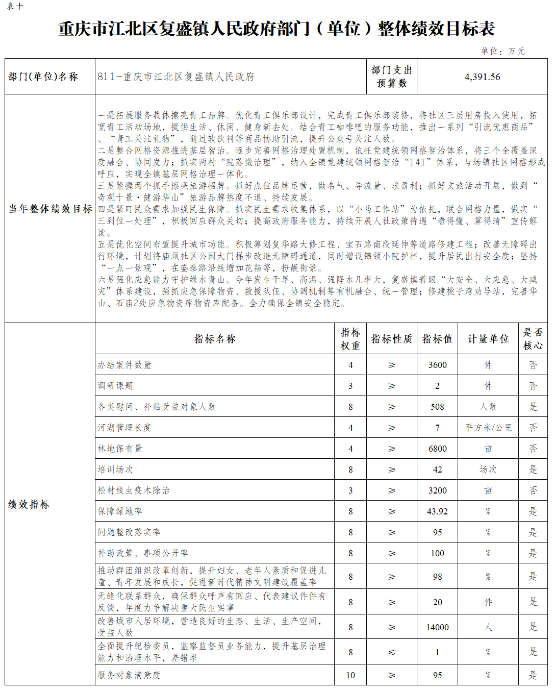
重慶市江北區復盛鎮人民政府 2024年部門預算情況說明
日期:2024-03-12
大
中
小

語音播報
語音合成中,請耐心等待...

進入播報模式

退出播報模式
13027704
重慶市江北區復盛鎮人民政府 2024年部門預算情況說明
298630
預算
復盛鎮財政辦
王小燕
2024-03-12