- [ 索引號 ]
-
11500105MB1532199k/2021-00115
- [ 發文字號 ]
-
- [ 主題分類 ]
-
城鄉建設、環境保護
- [ 體裁分類 ]
-
其他
- [ 發布機構 ]
-
江北區生態環境局
- [ 有效性 ]
- [ 成文日期 ]
-
2021-06-10
- [ 發布日期 ]
-
2021-06-10
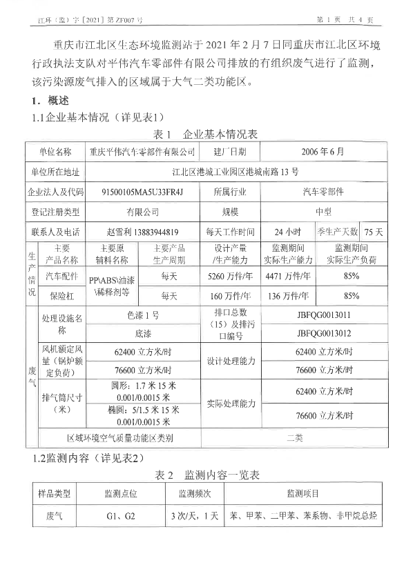
江環(監)字[2021]第ZF007號(氣)重慶平偉汽車零部件有限公司
日期:2021-06-10
大
中
小

語音播報
語音合成中,請耐心等待...

進入播報模式

退出播報模式
9387040
江環(監)字[2021]第ZF007號(氣)重慶平偉汽車零部件有限公司
287118
環境監測
2021-06-10