- [ 索引號 ]
-
115001050092880479/2025-00063
- [ 發文字號 ]
-
- [ 主題分類 ]
-
科技、教育
- [ 體裁分類 ]
-
財政預算、決算
- [ 發布機構 ]
-
江北區教委
- [ 有效性 ]
- [ 成文日期 ]
-
2025-01-23
- [ 發布日期 ]
-
2025-01-23
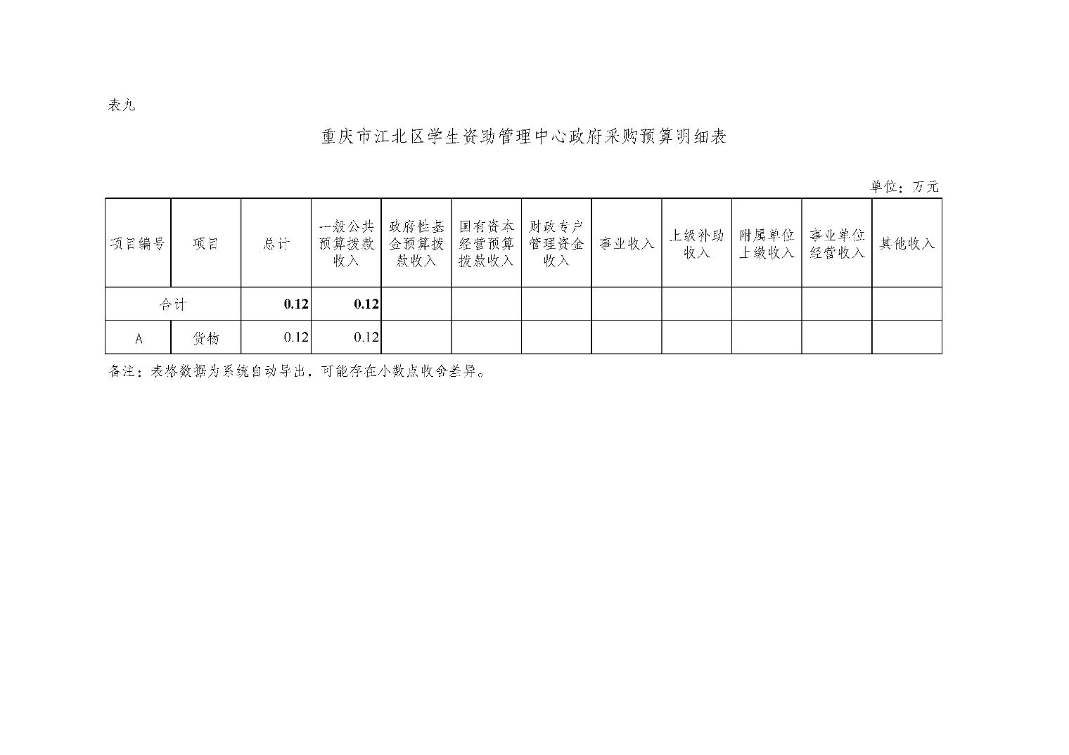
重慶市江北區學生資助管理中心2025年單位預算情況說明
日期:2025-01-23
大
中
小

語音播報
語音合成中,請耐心等待...

進入播報模式

退出播報模式
14205582
重慶市江北區學生資助管理中心2025年單位預算情況說明
298794
預算
20
2025-01-23